近期,中科院合肥研究院健康所(中国科学院合肥肿瘤医院)离子生物医学团队在放射性肺损伤研究方面取得重要进展,相关结果发表于Antioxidants。
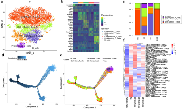
放射性肺损伤,特别是放射性肺炎是胸部放疗常见的临床并发症。目前对放射性肺炎的发生机制缺乏深入认识,对于参与的细胞类型及信号通路等缺少全面的了解。本研究构建了的小鼠放射性肺炎模型(辐射后8周,图1),通过单细胞RNA测序技术首次绘制了放射性肺炎发生过程中的的细胞图谱(图2)。通过分析,发现辐照后肺泡2型上皮细胞和club细胞均减少,固有和适应性免疫相关细胞均参与了放射性肺炎的发生,并分析了T细胞的分化轨迹(图3)。本研究从参与细胞类别方面入手探索放射性肺炎的发生机制,也为后续的深入研究提供了数据支撑。
健康所博士生杨苗苗为该文章第一作者,通讯作者为中科院合肥肿瘤医院肿瘤转化医学研究中心韩伟研究员。本研究得到了国家自然科学基金等项目的支持。
文章链接:https://doi.org/10.3390/antiox11081457

图1 放射性肺炎(RP)小鼠的肺组织病理学描述

图2 放射性肺炎(RP)小鼠的单细胞转录谱

图3 T细胞图谱和轨迹分析